Skip to content
Experimental Evolution with Yeast
Menu
Research
The happy yeast buddies
Publications
Grants and Sponsors
Lab News
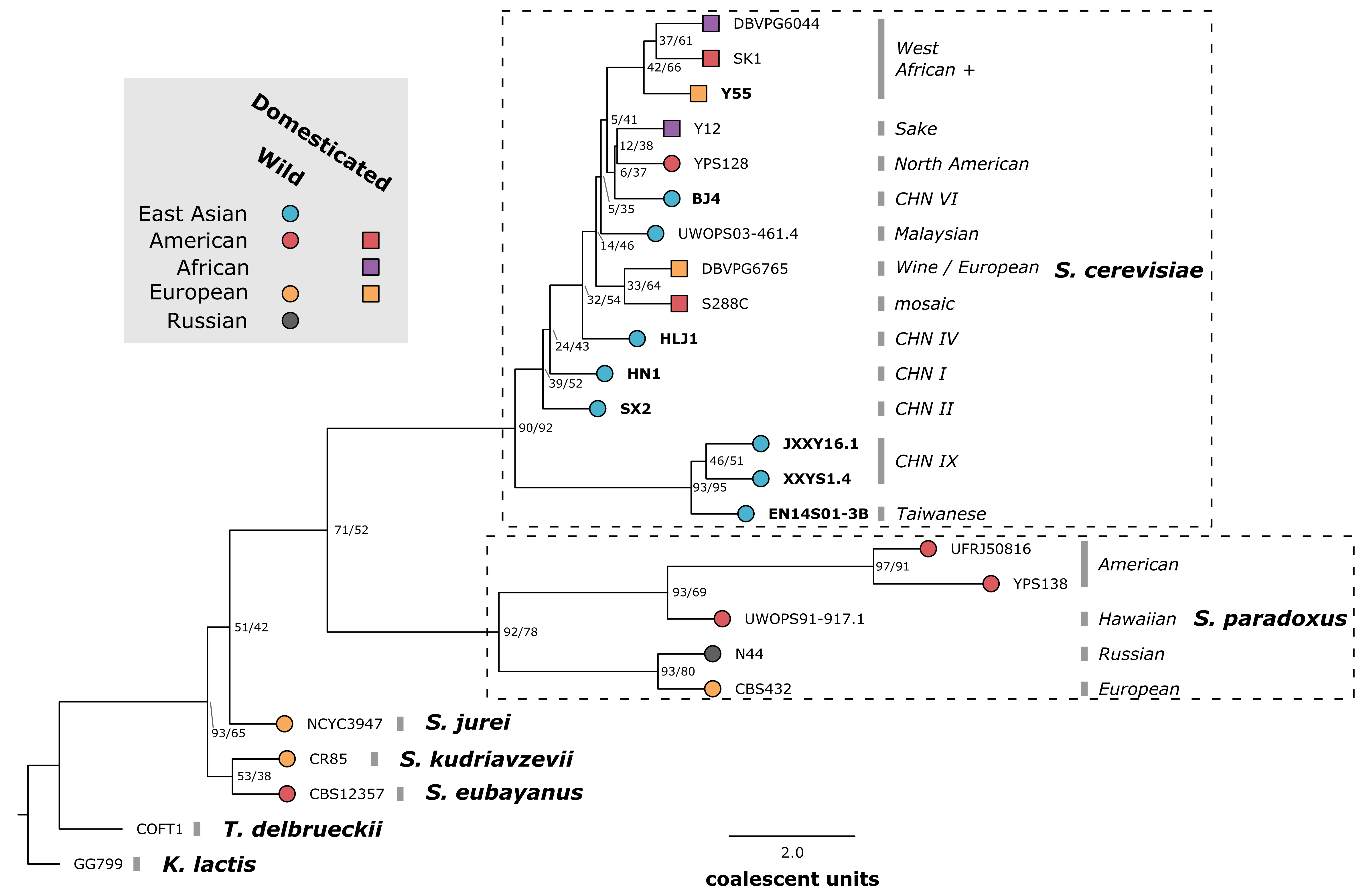
Fig1_phylogeny
Like
Loading...
Leave a comment
Cancel reply
Δ
stelkenslab.com
Sign up
Log in
Copy shortlink
Report this content
Manage subscriptions
%d